794 words
4 minutes
CGI Server
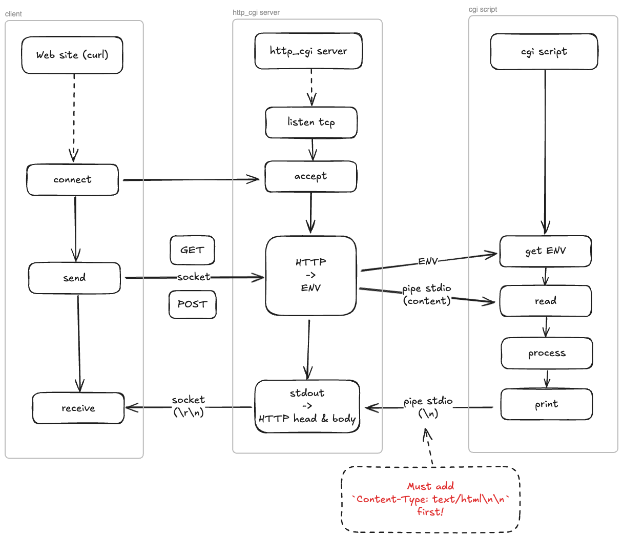
流程图

Code
#include <stdio.h>#include <stdlib.h>#include <string.h>#include <unistd.h>#include <arpa/inet.h>#include <time.h>
#define PORT 8080
typedef struct{ char method[64]; char path[1024]; char query_string[512]; char version[64]; char host[256]; char connetion[64]; char user_agent[512]; char accept[512]; char cookie[2048]; char content_type[256]; int content_length; char body[1024];} http_request_t;
void log_request(const char *client_ip, http_request_t *request, int status_code){ time_t now; char timestamp[64];
time(&now); strftime(timestamp, sizeof(timestamp), "%Y-%m-%d %H:%M:%S", localtime(&now));
printf("[%s] %s %s %s - Status: %d - Content-Length: %d - User-Agent: %s\n", timestamp, client_ip, request->method, request->path, status_code, request->content_length, request->user_agent[0] ? request->user_agent : "N/A");
if (request->query_string[0]) { printf(" Query: %s\n", request->query_string); }
fflush(stdout);}
int http_buf_parse(const char *buf, size_t len, http_request_t *request){ memset(request, 0, sizeof(http_request_t)); char *buffer_copy = strdup(buf); if (!buffer_copy) return -1; char *saveptr; char *line = strtok_r(buffer_copy, "\r\n", &saveptr);
if (line) { if (sscanf(line, "%s %s %s", request->method, request->path, request->version) != 3) { free(buffer_copy); return -1; }
// Prepend '.' to path for local file access memmove(request->path + 1, request->path, strlen(request->path) + 1); request->path[0] = '.';
// split path and query string char *query_pos = strchr(request->path, '?'); if (query_pos) { *query_pos = '\0'; strncpy(request->query_string, query_pos + 1, sizeof(request->query_string) - 1); }
line = strtok_r(NULL, "\r\n", &saveptr); while (line && strlen(line) > 0) { if (strncmp(line, "Host: ", 6) == 0) strncpy(request->host, line + 6, sizeof(request->host) - 1); else if (strncmp(line, "User-Agent: ", 12) == 0) strncpy(request->user_agent, line + 12, sizeof(request->user_agent) - 1); else if (strncmp(line, "Accept: ", 8) == 0) strncpy(request->accept, line + 8, sizeof(request->accept) - 1); else if (strncmp(line, "Content-Type: ", 14) == 0) strncpy(request->content_type, line + 14, sizeof(request->content_type) - 1); else if (strncmp(line, "Content-Length: ", 16) == 0) request->content_length = atoi(line + 16); else if (strncmp(line, "Cookie: ", 8) == 0) strncpy(request->cookie, line + 8, sizeof(request->cookie) - 1); else if (strncmp(line, "Connection: ", 12) == 0) strncpy(request->connetion, line + 12, sizeof(request->connetion) - 1); line = strtok_r(NULL, "\r\n", &saveptr); }
const char *body_start = strstr(buf, "\r\n\r\n"); if (body_start && request->content_length > 0) { body_start += 4; // Skip \r\n\r\n size_t body_size = strlen(body_start); size_t copy_size = (body_size < sizeof(request->body)) ? body_size : sizeof(request->body) - 1; memcpy(request->body, body_start, copy_size); request->body[copy_size] = '\0'; } } free(buffer_copy); return 0;}
int cgi_service(int socket, http_request_t request){ // Check if CGI script exists before forking if (access(request.path, X_OK) != 0) { return -1; }
int in_pipe[2], out_pipe[2]; if (pipe(in_pipe) == -1 || pipe(out_pipe) == -1) { perror("Pipe failed"); return -1; } pid_t pid = fork(); if (pid < 0) { perror("Fork failed"); return -1; }
if (pid == 0) { dup2(in_pipe[0], STDIN_FILENO); close(in_pipe[0]); close(in_pipe[1]); dup2(out_pipe[1], STDOUT_FILENO); close(out_pipe[0]); close(out_pipe[1]);
char port_str[16]; char content_length_str[16];
snprintf(port_str, sizeof(port_str), "%d", PORT); snprintf(content_length_str, sizeof(content_length_str), "%d", request.content_length);
setenv("GATEWAY_INTERFACE", "CGI/1.1", 1); setenv("SERVER_PROTOCOL", "HTTP/1.1", 1); setenv("SERVER_PORT", port_str, 1); setenv("REDIRECT_STATUS", "200", 1); setenv("REQUEST_METHOD", request.method, 1); setenv("QUERY_STRING", request.query_string, 1); if (strcmp(request.method, "POST") == 0) { setenv("CONTENT_LENGTH", content_length_str, 1); setenv("CONTENT_TYPE", request.content_type, 1); } execl(request.path, request.path, NULL); perror("Exec failed"); exit(1); } else { close(in_pipe[0]); close(out_pipe[1]); if (strcmp(request.method, "POST") == 0 && request.content_length > 0) { write(in_pipe[1], request.body, request.content_length); } close(in_pipe[1]);
const char *http_header = "HTTP/1.1 200 OK\r\n" "Server: CGI Server\r\n"; write(socket, http_header, strlen(http_header));
char buffer[4096]; char out_buffer[8192]; ssize_t bytes_read;
while ((bytes_read = read(out_pipe[0], buffer, sizeof(buffer) - 1)) > 0) { char *src = buffer; char *dest = out_buffer; char *end = buffer + bytes_read; while (src < end) { if (*src == '\n') { *dest++ = '\r'; *dest++ = '\n'; } else { *dest++ = *src; } src++; } write(socket, out_buffer, dest - out_buffer); }
close(out_pipe[0]); waitpid(pid, NULL, 0); } return 0;}
int http_service(int socket, const char *client_ip){ char buffer[4096]; ssize_t bytes_read = read(socket, buffer, sizeof(buffer) - 1); if (bytes_read <= 0) { return -1; }
http_request_t request; if (http_buf_parse(buffer, bytes_read, &request) != 0) { const char *bad_request = "HTTP/1.1 400 Bad Request\r\nContent-Length: 0\r\n\r\n"; write(socket, bad_request, strlen(bad_request)); log_request(client_ip, &request, 400); return -1; }
if (strstr(request.path, "/cgi-bin/")) { if (cgi_service(socket, request) == 0) { log_request(client_ip, &request, 200); } else { const char *not_found = "HTTP/1.1 404 Not Found\r\nContent-Length: 0\r\n\r\n"; write(socket, not_found, strlen(not_found)); log_request(client_ip, &request, 404); } } else { const char *not_found = "HTTP/1.1 404 Not Found\r\nContent-Length: 0\r\n\r\n"; write(socket, not_found, strlen(not_found)); log_request(client_ip, &request, 404); } return 0;}
int main(){ int server_socket, client_socket; struct sockaddr_in address; socklen_t addrlen = sizeof(address);
server_socket = socket(AF_INET, SOCK_STREAM, 0); if (server_socket == -1) { perror("Socket creation failed"); exit(EXIT_FAILURE); }
address.sin_family = AF_INET; address.sin_addr.s_addr = INADDR_ANY; address.sin_port = htons(PORT); if (bind(server_socket, (struct sockaddr *)&address, sizeof(address)) < 0) { perror("Bind failed"); close(server_socket); exit(EXIT_FAILURE); }
if (listen(server_socket, 3) < 0) { perror("Listen failed"); close(server_socket); exit(EXIT_FAILURE); } printf("CGI HTTP Server is listening on port %d\n", PORT);
while (1) { struct sockaddr_in client_addr; socklen_t client_len = sizeof(client_addr);
client_socket = accept(server_socket, (struct sockaddr *)&client_addr, &client_len); if (client_socket < 0) { perror("Accept failed"); continue; }
char client_ip[INET_ADDRSTRLEN]; inet_ntop(AF_INET, &client_addr.sin_addr, client_ip, INET_ADDRSTRLEN);
http_service(client_socket, client_ip);
close(client_socket); }
close(server_socket); return 0;}